根据国家科技部《关于进一步鼓励和规范社会力量设立科学技术奖的指导意见》(国科发奖〔2017〕196号),中国整形美容协会在国家科学技术奖励工作办公室备案的“中国整形美容协会科学技术奖”(奖励编号0288)。
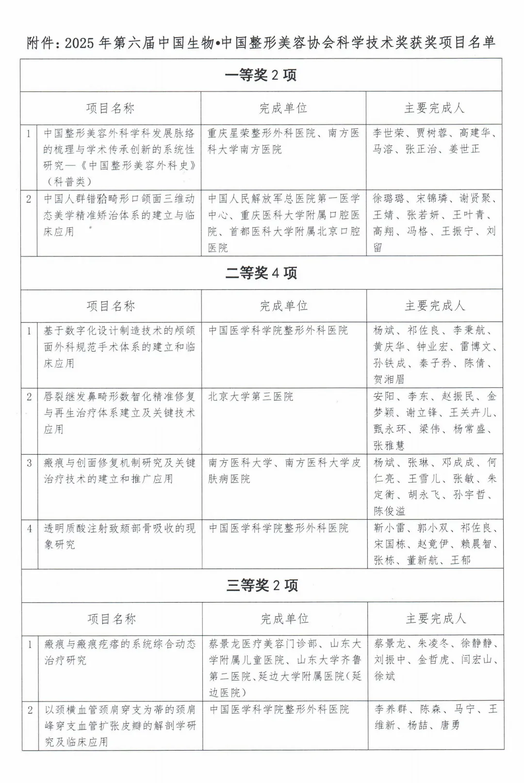
中国整形美容协会科学技术奖指导委员会按照《中国整形美容协会科学技术奖奖励办法》及实施细则要求,2025年经奖励工作办公室组织推荐申报、形式审核、网上初评及面向社会公示无异议。2025年12月23日专家委员会进行终期评审,有8个项目获得中国整形美容协会科学技术奖(详见附件)。目前已完成了科学技术奖评审全部程序,并通报理事会全体委员,现予以公布。
特此通知。


下载文件网址:
中国医疗美容科技教育网
http://47.95.4.254/
未经允许不得转载:医美视界 » 8个项目获奖!中国整形美容协会科学技术奖获奖项目名单公布

医美视界
中国整形美容协会关于2025年中国生物·中国整形美容协会科学技术奖初评结果的公示
医美咨询也需持证上岗!法治医美中国行活动走进武汉
大族三维发表严正声明维权:AI影像标准战升级,行业洗牌加速
